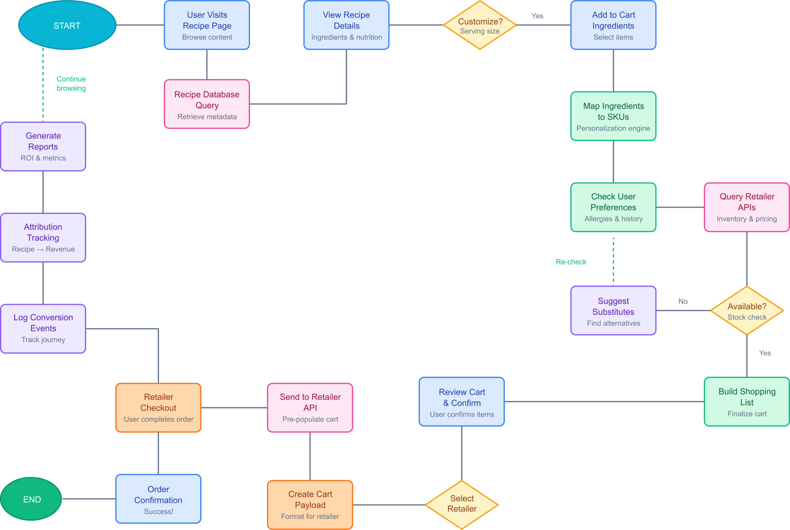
Designed a unified shoppable experience across four Nestlé brands, transforming recipe content into a personalized, one-click shopping journey. The platform allows consumers to discover, customize and purchase recipe ingredients directly through Walmart, Instacart and local retailers based on their location.






